热烈庆祝家电维修网改版成功

奇声AV-737功放疑难故障检修两

文章整理:   来源:  作者:   点击:

〖例1〗故障现象 一台奇声AV-737功放与VCD组合,连好信号线,插上电源,功放进入等待状态。若先打开VCD电源,后开功放,则功放所有功能键均失效(包括遥控),出现死机故障。此时单独拔下AV-737的电源插头,等待几秒钟再插,开机一切正常。若每次先打开AV-737功放电源,再开VCD,则不会出现上述故障。
  分析与检修 在故障出现时,测待机供电正常,查CPU1997(或9800)的{64}、{46}脚(电源端)5V电源正常,{32}、{44}脚(地端)接地正常。按电源开关键,CPU{28}脚(POWER)控制输出端无变化。AV-737的电源开关方式为轻触式按键控制开关,当它被接通时,CPU即接到开机指令,其{28}脚输出高电平,控制继电器吸合,接通整机电源。据故障现象和测量数据判断,AV-737抗干扰能力较差,因受VCD机开机时产生的各种噪波干扰而出现CPU死锁。拔下其电源插头再插上,相当于给CPU重新复位,所以能正常工作。
  AV-737所受干扰不外乎电源干扰和信号输入端干扰两种。根据经验,电源电路滤波不良或其它原因,最易引起上述故障。于是先查电源电路,反复拔插AV-737的电源插头或故意使其接触不良,人为产生电源噪波进行干扰,反复许多次,才偶尔出现一次死机。查CPU供电路各元件正常,加大电源滤波电容,并在CPU{46}脚附近增加0.01μF电容一个,以便滤除高频干扰,试机,故障依旧。又在电源变压器初级增加滤波网络,仍然无效。由此说明引起CPU死锁的干扰脉冲不是从电源窜入的。
  排除了电源干扰之后,还得考虑从音频输入端窜入的干扰。查VCD音频输出端,在开机瞬间有较大幅度的尖锋脉冲输出(很多VCD机均有此现象)。拔除VCD到AV-737所有的信号连线,试机果然正常。于是顺藤摸瓜,检查功放的输入选择电路。奇声AV-737所附的电原理图中,由于篇幅有限,输入选择电路只简单地画了一个象征性的开关选择电路,而实际是电子开关选通电路(如图1所示)。仔细检查,发现电子开关集成电路TC4052的电源地与音频信号地相连,同时又通过其A、B电平控制线的屏蔽线与CPU的地相连。拔下SIPA-3插头,试机,没有出现上述故障,说明干扰信号是通过此屏蔽线窜入CPU电路的。从整机原理分析,此屏蔽线只是起A、B控制线的屏蔽作用,避免控制电平受到干扰而自动切换输入选择。于是,在图1中的“×”处断开屏蔽线与音频信号地相连接的铜箔,插好SIPA-3插头,试机,故障排除。多台出现此故障的AV-370功放经过这样修理后,至今工作正常。


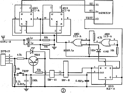
  〖例2〗故障现象 一台奇声AV-737功放,在播放中途,有时自动进入杜比序列噪音测试状态,按TEST键能退出测试。测试模式正确,其它功能正常。
  分析与检修 故障出现时,测M69032P的{23}脚低电平,{24}、{25}脚按00、01、10、11状态循环变化,说明序列测试控制电路正常,故障应在TEST触发电路。怀疑TEST开关不良,更换新的轻触开关,故障依旧。又怀疑TC4013不良,更换之,还是一样。细查TC4013外围电路(如图2所示),发现原理图中TEST开关旁的抗干扰电容为4.7μF,而实际使用的是0.027μF,是否厂家插错元件?试换4.7μF,发现TEST按键反应迟钝(当按下、放松之间的时间太短时,操作无效),不过故障出现的概率降低很多,但依然存在,说明元件是厂家进行的后期改动。在原理图上分析来分析去,均未发现异常,检修陷入了困境,无奈中怀疑排线不良,检查时不禁豁然明朗:TEST控制电平从STPB-11到STPA-11再经STPB-8到STPA-8,才到杜比解码板上的TC4013的③脚,中音经过两组排线和弯弯曲曲的铜箔线。传输距离远,受干扰的机会非常多,而抗干扰电容又远离TC4013的③脚CLK端,致使线路感应的干扰杂波很容易窜入触发器的控制端,引起误触发,自动进入序列噪声测试。在TC4013的③脚就近对地加装一0.027μF电容,开机进行长时间播放试验,均正常,故障排除。

taGS: 

相关文章

    无相关信息